当前位置:首页 > 法律顾问 > 专项法律顾问
最高人民法院关于废止部分司法解释(第十三批)的决定
发布时间:2019-07-19 点击数:689
《最高人民法院关于废止部分司法解释(第十三批)的决定》已于2019年5月13日由最高人民法院审判委员会第1768次会议通过,现予公布。
2019年7月8日
法释〔2019〕11号
关于废止部分司法解释(第十三批)的决定
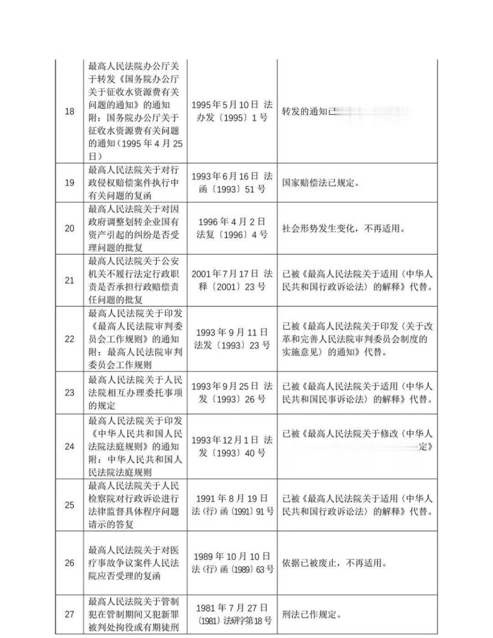
为适应形势发展变化,保证国家法律统一正确适用,根据有关法律规定和审判实际需要,现决定废止103件司法解释(目录附后)。废止的司法解释自本决定施行之日起不再适用,但此前依据这些司法解释对有关案件作出的判决、裁定仍然有效。
本决定自2019年7月20日起施行。
2019年7月8日












热门文章Popular articles
律师推荐Lawyer Referral
- 刘珈呈 合伙人· 律师
- 刘珈呈,毕业于大庆师范学校,曾在黑龙江中院、高院实习,现职务为合伙人、专职律师。 ..
- 安静 律师
- 安静,硕士研究生学历,本科毕业于山东大学,研究生毕业于中国石油大学(北京)。长期从..



